点击量:4628 发布时间:2024-10-28
国务院关于做好自由贸易试验区对接国际高标准推进制度型开放试点措施复制推广工作的通知
国函〔2024〕156号
各省、自治区、直辖市人民政府,国务院各部委、各直属机构:
主动对接国际高标准经贸规则、稳步扩大制度型开放,是完善高水平对外开放体制机制的重大举措。2023年6月,国务院印发《关于在有条件的自由贸易试验区和自由贸易港试点对接国际高标准推进制度型开放的若干措施》(国发〔2023〕9号),率先在上海、广东、天津、福建、北京自由贸易试验区和海南自由贸易港开展试点。经过一年的先行先试,开展了一批首创性、引领性制度创新,为我国稳步扩大制度型开放探索了路径、积累了经验。为在更大范围推动规则、规制、管理、标准相通相容,打造透明稳定可预期的制度环境,现就做好复制推广工作通知如下:
一、复制推广工作要以习近平新时代中国特色社会主义思想为指导,深入贯彻党的二十大和二十届二中、三中全会精神,坚持稳中求进工作总基调,完整准确全面贯彻新发展理念,加快构建新发展格局,着力推动高质量发展,统筹发展和安全,主动对接国际高标准经贸规则,扩大规则、规制、管理、标准等制度型开放,在更大范围构建与国际高标准经贸规则相衔接的制度体系和监管模式。
二、各省、自治区、直辖市人民政府要强化主体责任,加强组织领导,完善工作机制,扎实推动各项措施落地实施,及时总结提炼好的经验做法,推进复制推广工作取得实效。
三、国务院有关部门要按照职责分工,加强对各地区复制推广工作的支持指导,确保各项改革开放措施落实到位。确有需要的,尽快制定具体意见、办法、细则、方案等。商务部要加强统筹协调,推动解决复制推广过程中遇到的困难和问题。
四、各地区、各有关部门要完善风险防控制度,强化风险防范化解,推进全流程监管,增强突发事件应对能力。对出现的新情况、新问题,要及时研究解决,不断调整优化相关举措。重大事项及时按程序请示报告。
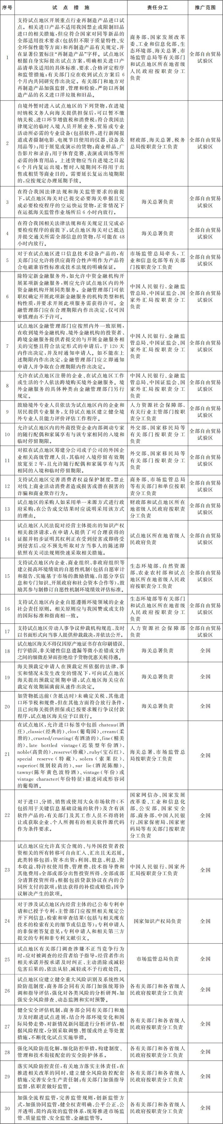
附件:自由贸易试验区对接国际高标准推进制度型开放试点措施复制推广工作任务分工表
国务院
2024年10月19日
(本文有删减)
附件
自由贸易试验区对接国际高标准推进制度型开放试点措施复制推广工作任务分工表
